DNF手游110每日任务奖励一览
作者:佚名 来源:主题软件园 时间:2025-09-16 05:02:46
DNF手游是一款画质非常极致的游戏,玩家在玩游戏的时候可以体验到很多非常逼真的场景,超多不同的任务等你来体验。但是在110版本更新之后呢,就有很多的功能和系统做出了一定的调整,其中,每日任务系统也进行了一定的调整,尊享了很多的任务奖励,而且还增加了名望等等的相关内容,小编相信还有玩家到现在都不知道每日任务的奖励有什么,所以你就得带上自己的问题来和一编一起往下看,帮你快速的查看非常具体的奖励内容,我都放在下面了,感兴趣的伙伴们可以开一起观看吧!

DNF手游110每日任务奖励一览
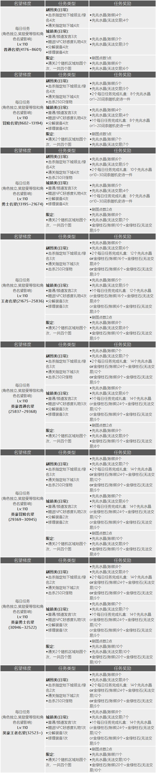
完成任务可以获得一定量的材料,这个材料是根据你的角色等级和角色名望来决定的。
名望越高,获得的奖励就越多。

这里就需要注意一下,如果角色第一天就能升级到110级的话。
当天的每日任务在满级前先别做,等升级到110级,再去刷新任务,这样获得的任务奖励会更好。
刷图类的奖励会高于城镇类,有多余PL药储备的刷新到刷图任务,没PL的话刷新到城镇任务。
名望在8602~13194区间的,每日礼盒可以概率获得1~20词条的史诗,
13195~21674这个区间的,概率获得10~30级的史诗。
在前期其实可以压下名望,不超过21674名望搏一搏随机史诗,可以快速凑一套装备。
调整名望的方法也很简单,下掉装备或其他名望道具即可,调完再去刷新每日任务就完事。
以上就是关于DNF手游110每日任务奖励一览的全部内容了,希望可以帮助到有需要的玩家了解更多的信息。


